网站首页
企业服务
商标注册
专利申请
版权登记
高新认定
专精特新
更多项目
新闻动态
公司动态
行业动态
合作伙伴
企业招聘
关于我们
企业文化
核心团队
联系我们
网站首页
企业服务
商标注册
>
专利申请
>
版权登记
>
高新认定
>
专精特新
>
更多项目
>
新闻动态
公司动态
>
行业动态
>
合作伙伴
企业招聘
关于我们
企业文化
>
核心团队
>
联系我们
公司动态
公司动态
位置:
首页
>>
新闻动态
>>
公司动态
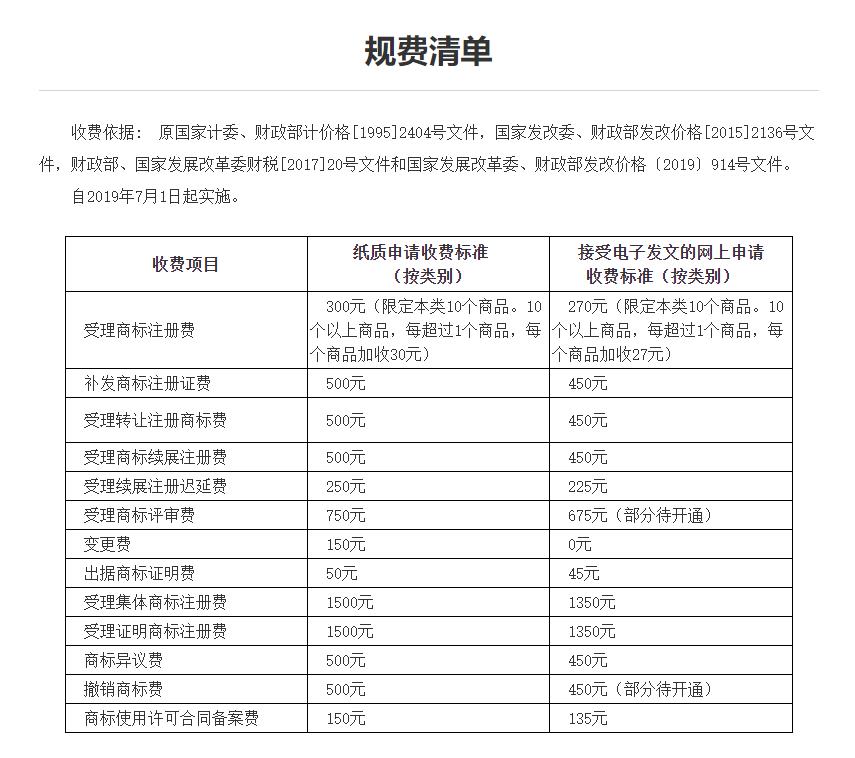
商标官费标准
发布时间:2023-04-25 19:34:55
|
阅读量:
649
字号:
A+
A-
A
返回列表
上一篇
没有了!
下一篇
(附名单)恭喜武汉信诚嘉合知识产权代理有限公司荣获湖北省2023年专利文件质量抽查文本质量优秀机构